省市場監管局發布酒店民宿收費“十標清”“十不得”指引
| 2025-09-22 15:45:45??來源:福建市場監管 責任編輯:卓志沐 我來說兩句 |
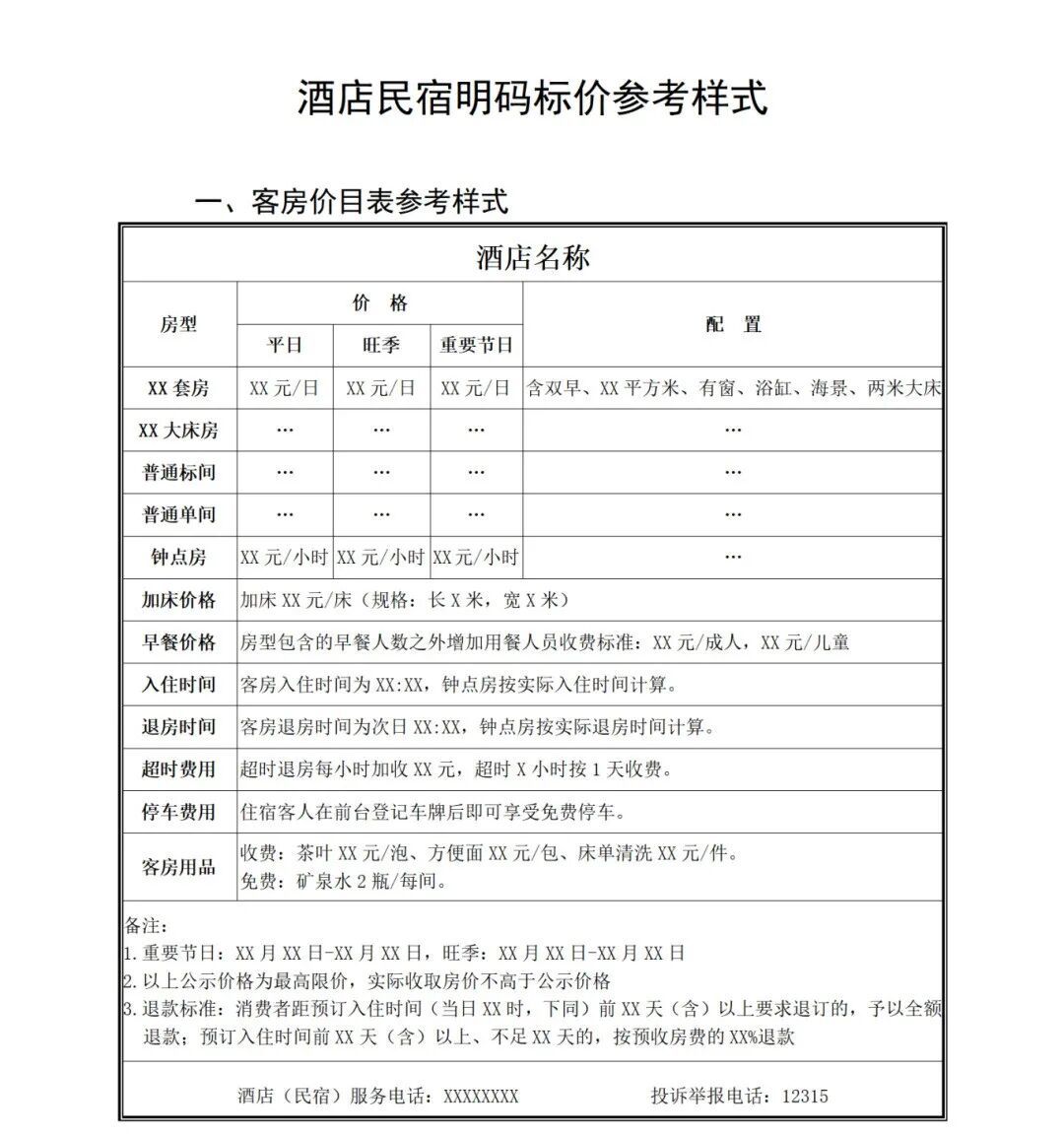
據《中華人民共和國價格法》《明碼標價和禁止價格欺詐規定》《中華人民共和國消費者權益保護法》等法律法規和國家有關規定,福建省市場監管局梳理形成本指引,供各酒店、民宿經營者參考使用。 酒店民宿收費“十標清” 一、收費標準要標清 應嚴格落實明碼標價規定,在酒店大堂、民宿前臺等醒目位置和官方網站、銷售平臺,通過價目表、價目冊等方式,逐一標明各房型住宿費、客房用品收費、點餐服務費等收費單價和計價單位,確保收費標準清晰明了。 二、時節價格要標清 應標明平日、旺季、重要節假日等不同時段的收費標準,并標明平日、旺季、重要節假日的起止日期,保障消費者知情權。 三、客房配置要標清 應標清不同戶型的客房設施、用品、面積、朝向、景觀、用餐、床型等配置情況,如“含雙早、XX平方米、有窗、浴缸、海景、兩米大床”等,讓消費者明白各房型提供的相應服務。 四、超時收費要標清 應詳細標明客房入住和退房時間,并標明超時收費標準,如“超時退房每小時加收XX元,超時X小時按1天收費”等,避免消費糾紛。 五、客房消費要標清 付費提供茶葉、方便面等商品和洗衣、送餐等服務的,應在客房消費價目表內,逐一標明商品價格、計價單位和服務項目、服務內容、計價方法,并明確標示免費提供的商品和服務,杜絕“隱性消費”。 六、延伸服務要標清 提供茶室、會議室、健身房、游泳池等延伸服務的,應分別標明服務項目、服務內容和計價方法,讓消費者全面知曉服務收費詳情。 七、價格優惠要標清 在經營場所或網絡平臺以降價、打折、團購套餐等方式開展優惠促銷活動的,應當如實標明優惠房型、優惠價格、優惠期限、優惠條件、使用限制等詳細信息,真正讓住客得實惠。 八、退款標準要標清 應詳細標明消費者退訂客房的退款標準,如“消費者距預訂入住時間(當日XX時,下同)前XX天(含)以上要求退訂的,予以全額退款;預訂入住時間前XX天(含)以上、不足XX天的,按預收房費的XX%退款”等,確保退訂公平公道。 九、停車收費要標清 提供停車服務的,應在酒店大堂和停車場入口等醒目位置公示停車收費標準,并標明停車費用減免方式,如“住客在前臺登記車牌后即可享受免費停車”等,確保停車收費規范透明。 十、服務熱線要標清 應在收費公示和各類服務協議中,標明收費單位服務電話和投訴舉報電話,方便客人及時反映價格、服務等相關訴求,提升消費維權便捷性。 酒店民宿收費“十不得” 一、不得在公示的住宿收費、商品價格、服務收費之外,加價提供服務或出售商品。 二、不得收取任何未予標明的被褥、加床、退房等費用。 三、不得以低級房型套用高級房型收費,不得以平日時段價格套用旺季時段價格。 四、不得要求住客支付高于預訂價格的房費,無正當理由不得取消客房預訂。 五、不得在重要節假日、重要活動、旅游旺季期間,坐地起價、跟風漲價、哄抬價格。 六、不得使用具有欺騙性、誤導性的房型圖片、視頻等信息標示價格誤導消費者。 七、不得虛構原價、虛假打折或采用無合法依據、無從比較的價格作為折價、減價的計算基準或者被比較價格欺詐消費者。 八、不得通過臨時增設使用限制等方式拒絕兌付團購房型套餐,變相多收住客費用。 九、不得擅自減少明碼標價公示的房間配置、服務項目或降低服務標準。 十、不得違反預訂約定拒絕消費者退訂申請或不按約定的退款標準退費。
|
相關閱讀:
![]() |
打印 | 收藏 | 發給好友 【字號 大 中 小】 |












